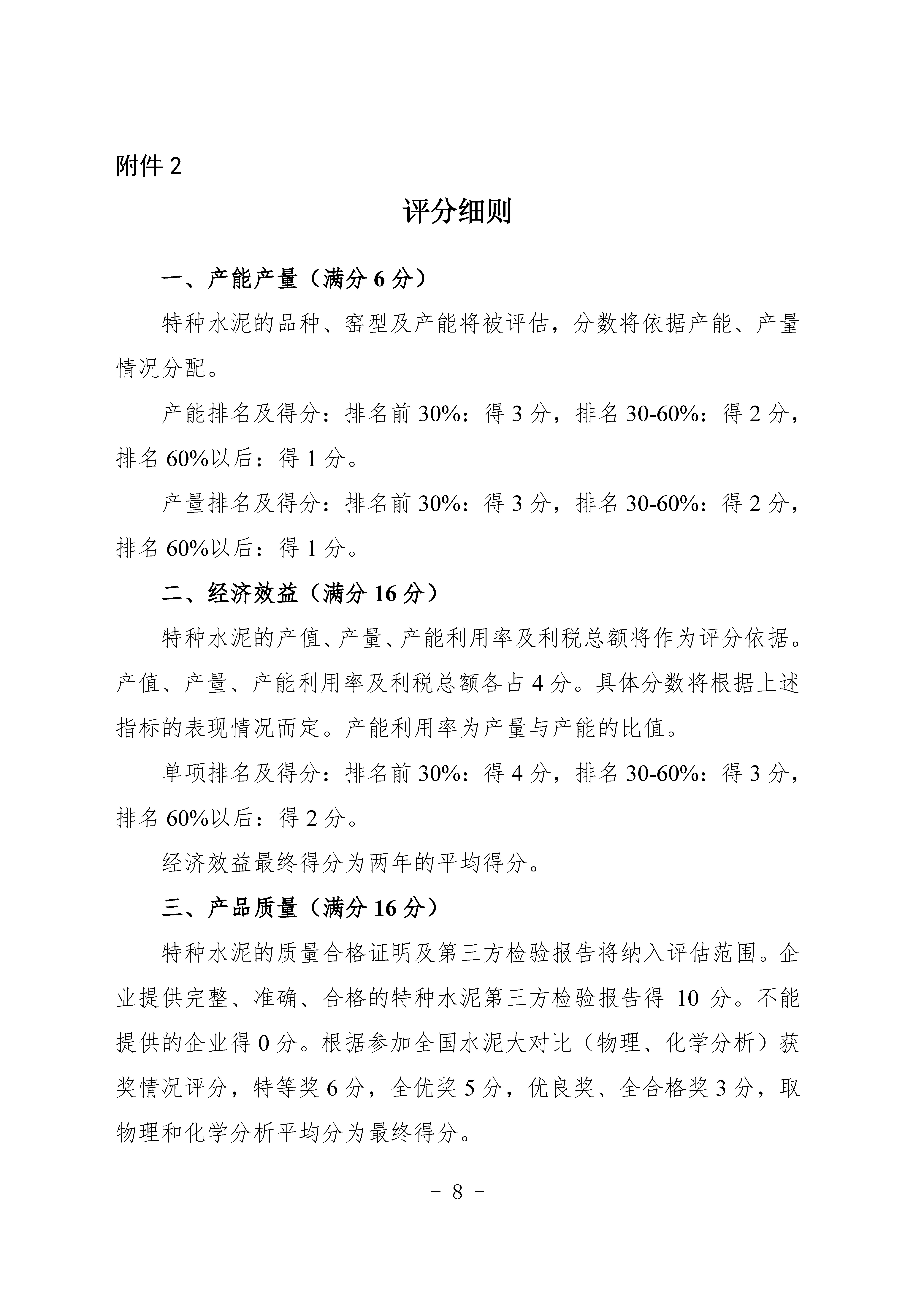
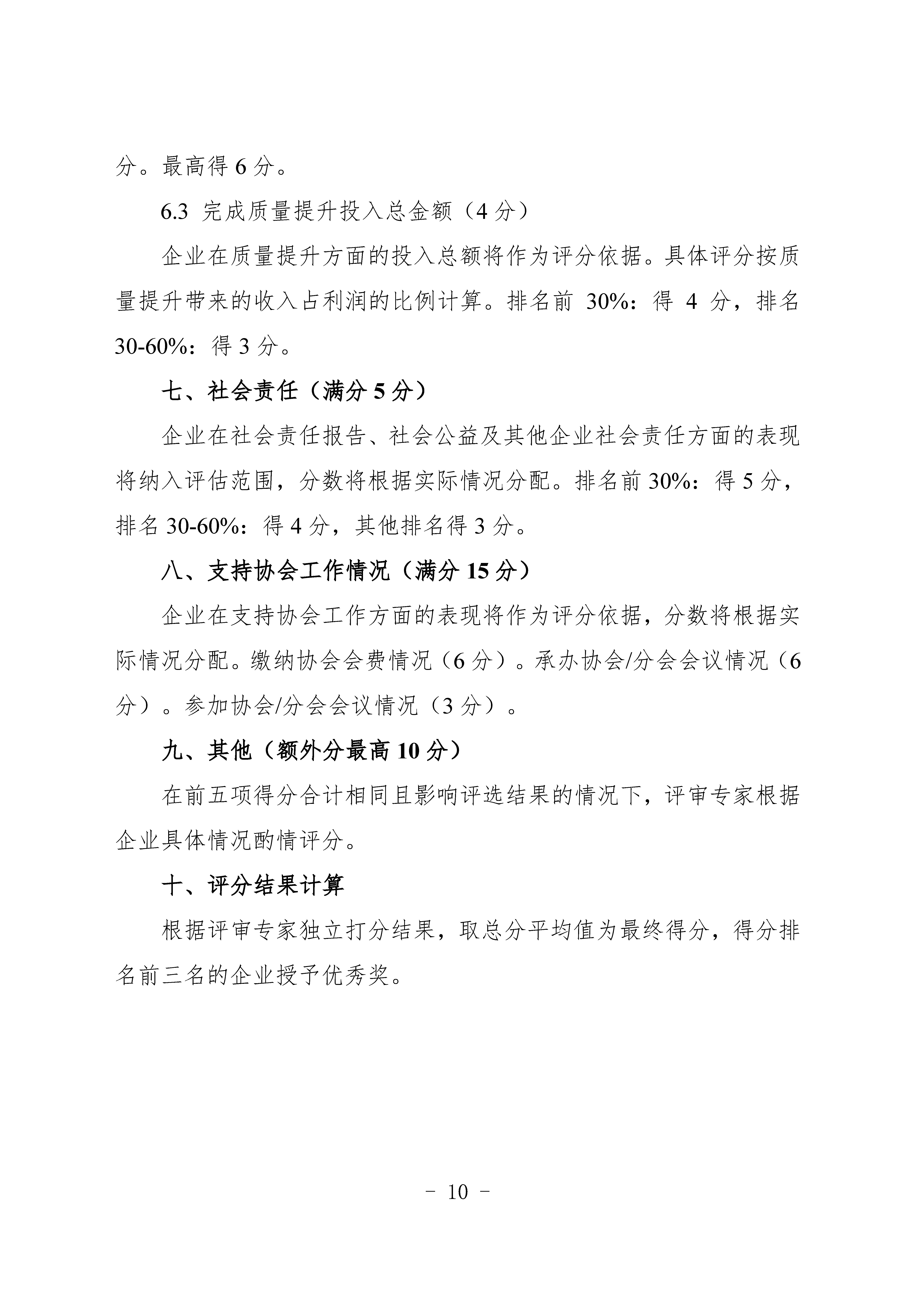
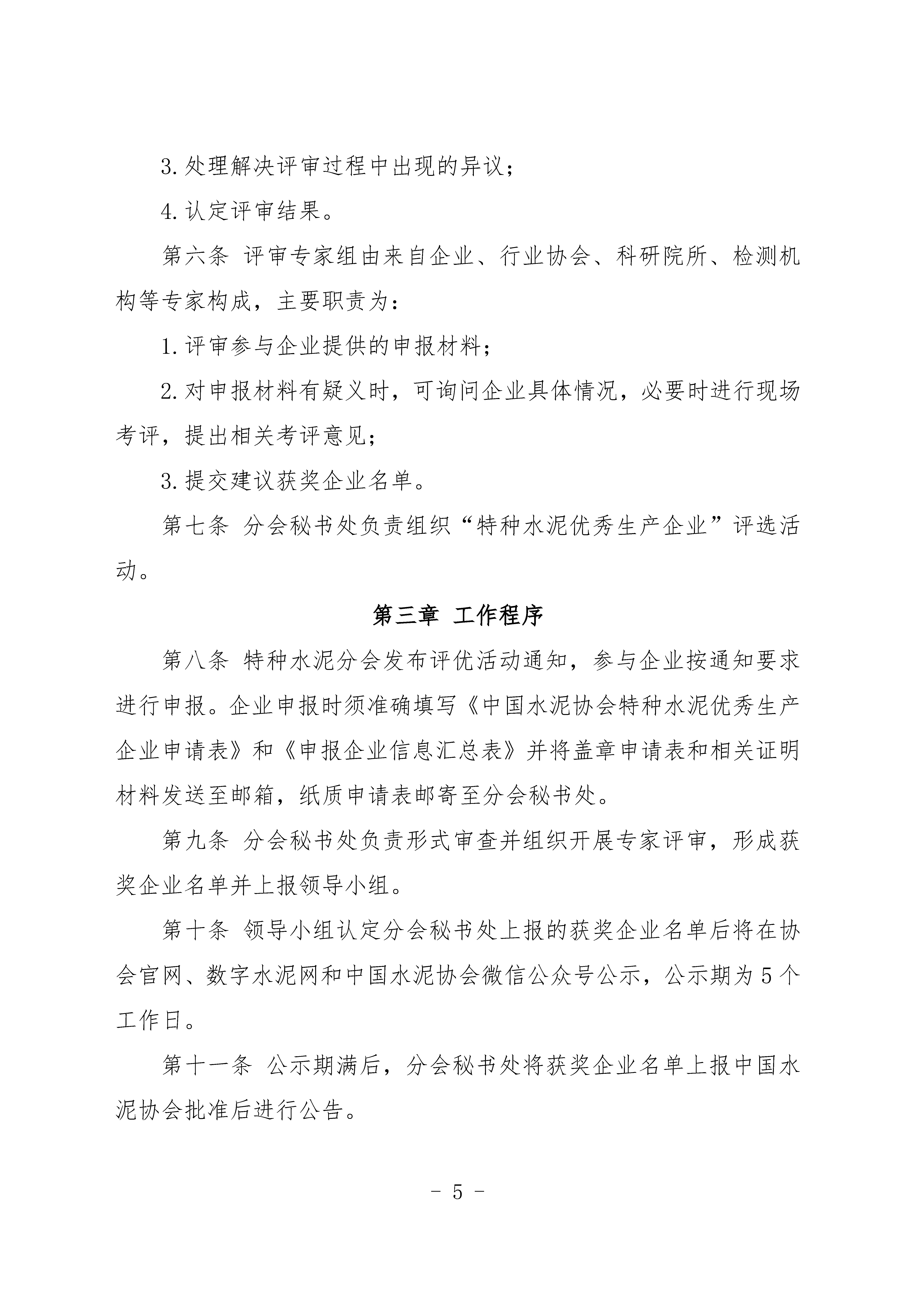
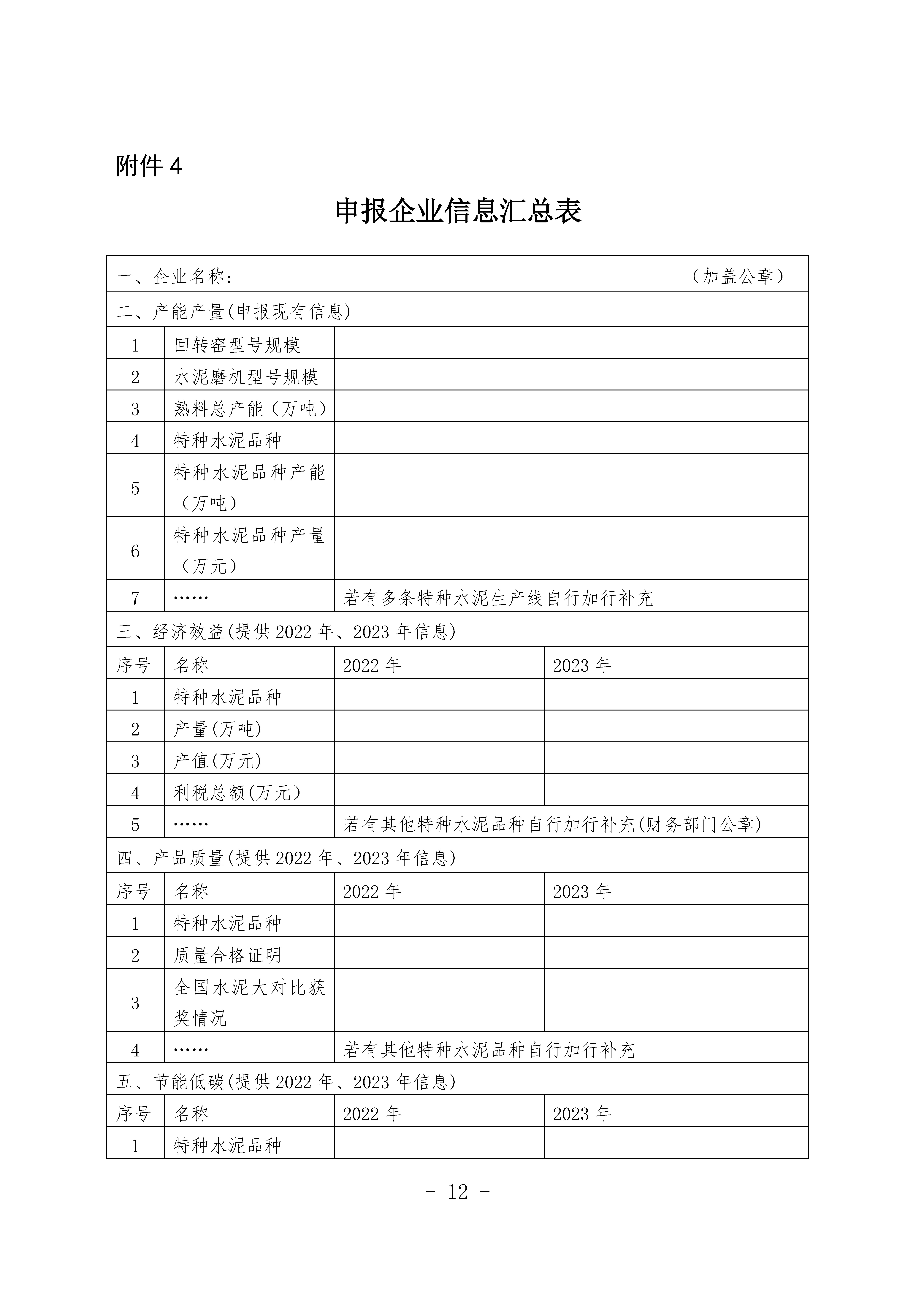
關於開展世界杯直播在线“2024年特種水泥優秀生產企業”評選活動的通知-世界杯直播在线
您現在的位置:首頁>協會文件>資訊詳情
協會文件

關於開展世界杯直播在线“2024年特種水泥優秀生產企業”評選活動的通知

更新日期: 2024年05月29日


關於我們    |        |    聯係我們