關於對“2024年全國水泥窯能耗對標競賽”通知內容調整的說明-世界杯直播在线
您現在的位置:首頁>協會文件>資訊詳情
協會文件

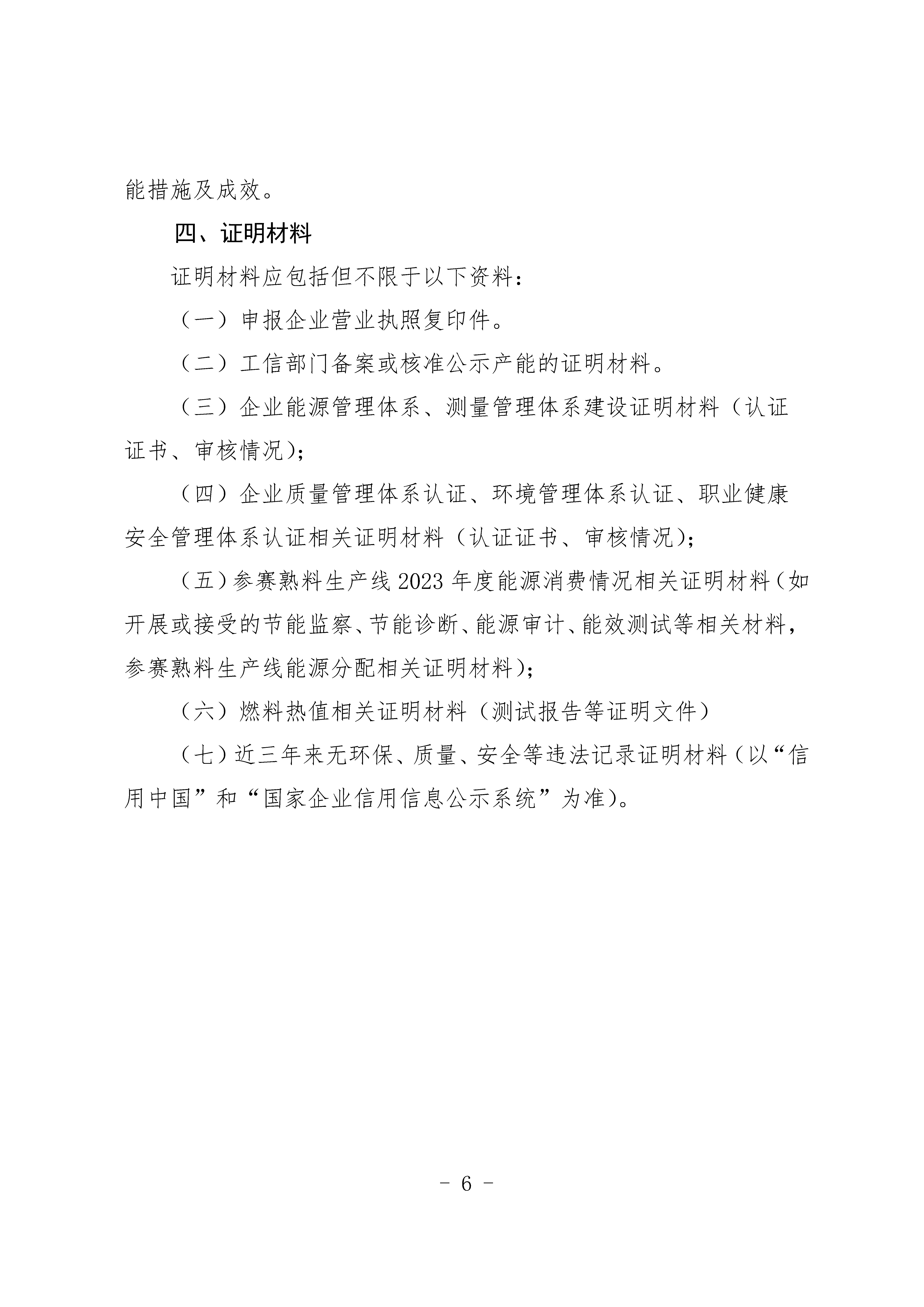
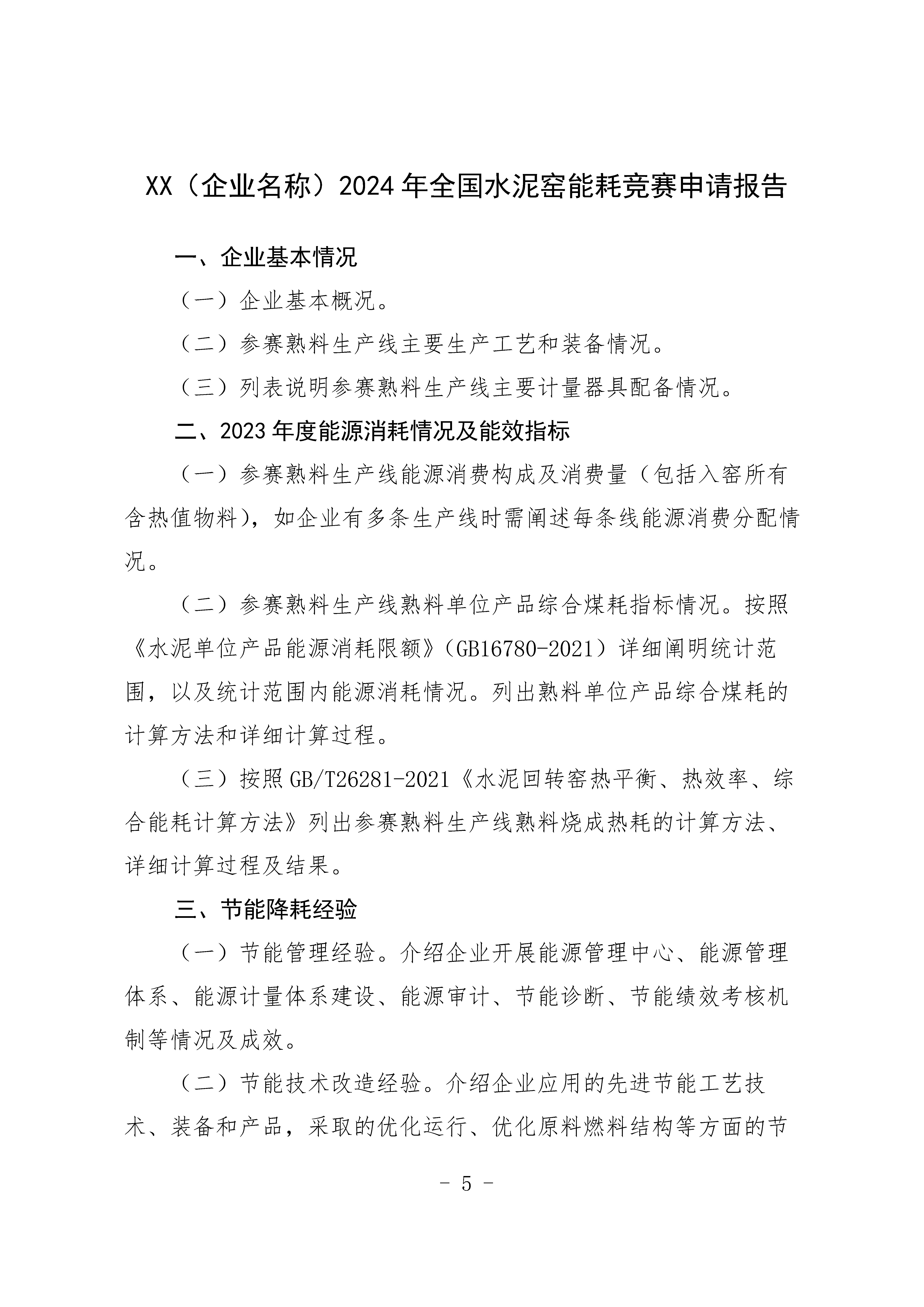
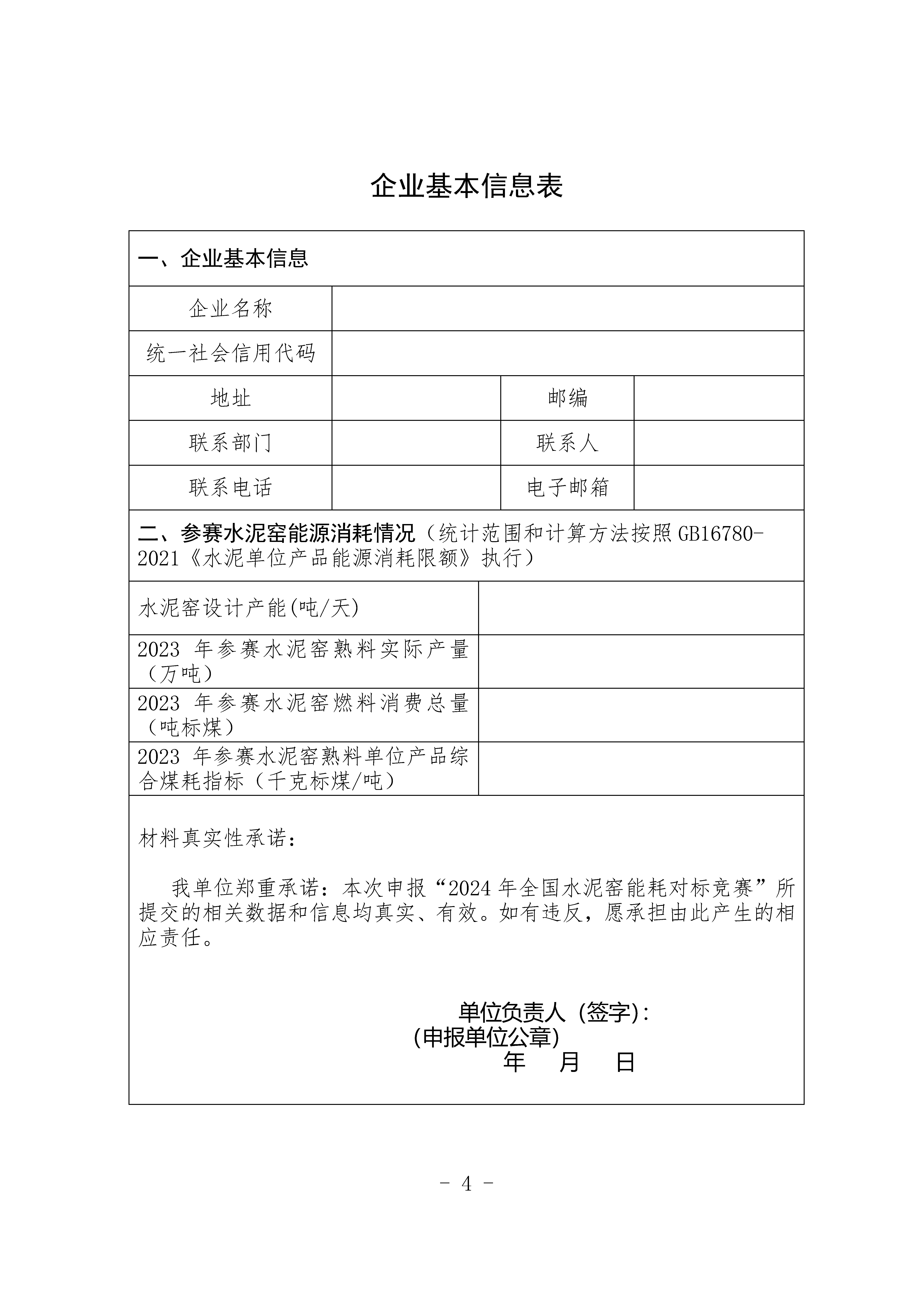
關於對“2024年全國水泥窯能耗對標競賽”通知內容調整的說明

更新日期: 2024年05月21日


關於我們    |        |    聯係我們