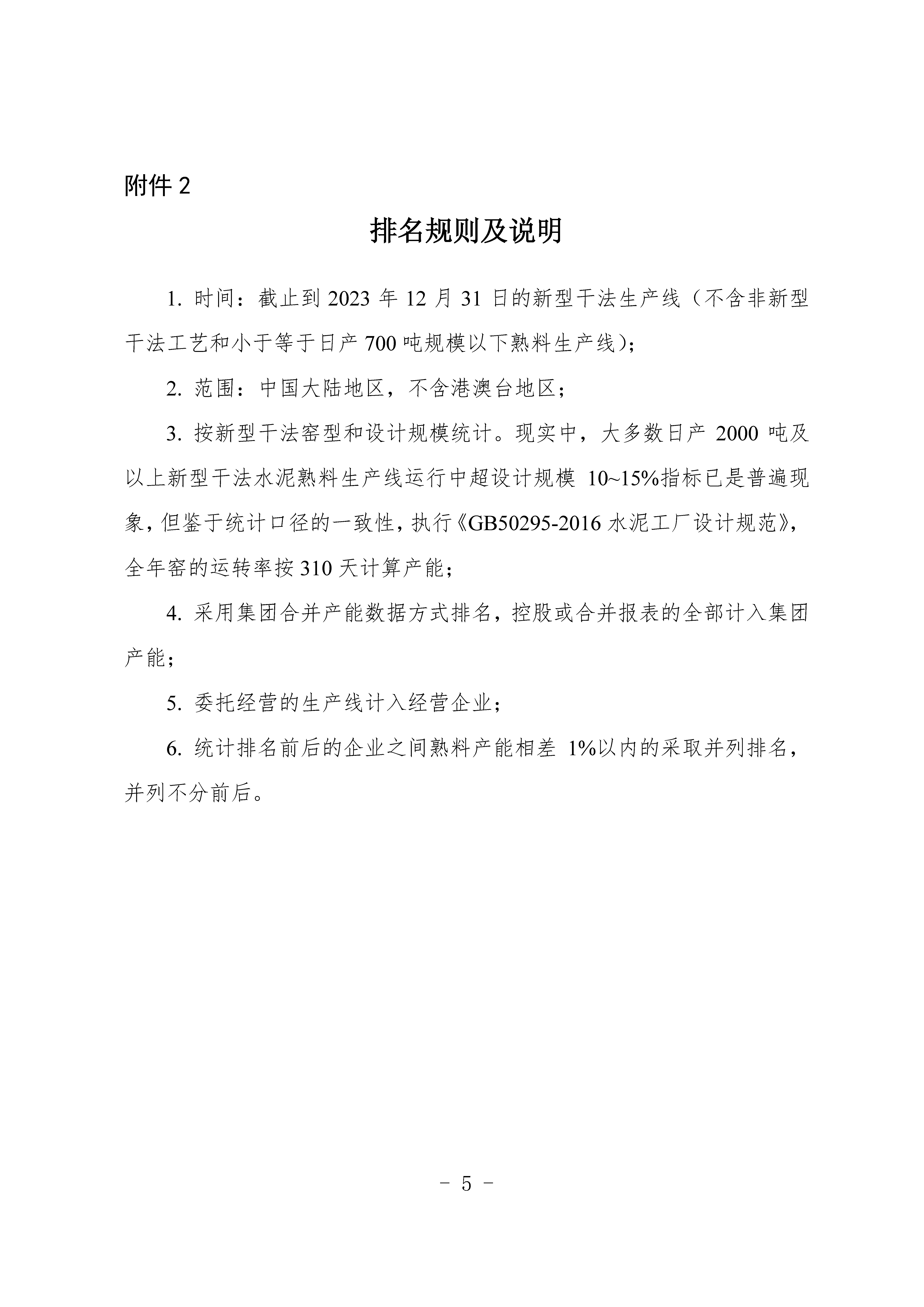
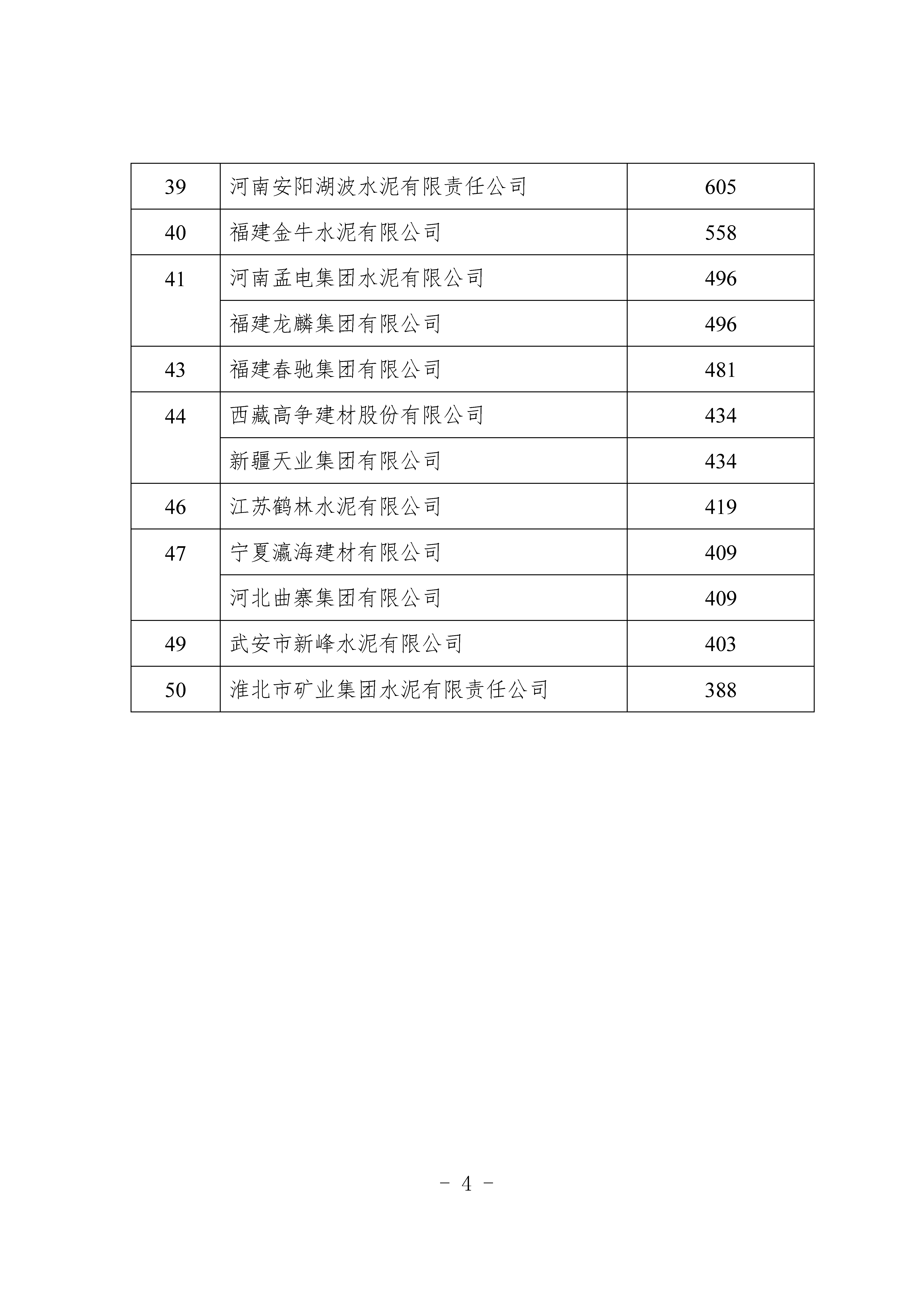
關於公布2024年全國水泥熟料產能前50家企業排名的通知-世界杯直播在线
您現在的位置:首頁>協會文件>資訊詳情
協會文件

關於公布2024年全國水泥熟料產能前50家企業排名的通知

更新日期: 2024年04月29日


關於我們    |        |    聯係我們